[最も好ましい] 少数÷少数 344599-少数 小数
Definition of 少数 in the Definitionsnet dictionary Meaning of 少数 What does 少数 mean? 整数÷小数 いよいよ小数でわる計算の仕方を指導します。 とは言っても、4年生までやってきたことをふまえて指導すれば、そんなに難しくないのではと思っています。 そして、前回のブログでも書いた記事の内容も、今回の授業に生かす 数値の扱い 小数点以下の10進数を2進数へ では、具体的に 10進数の小数を2進数に変換するやり方 を見ていきましょう。 前回の講習では、10進数の整数は2で割っていき、その商と余りから2進数を求めました。
台湾少数民族 名词解释 搜狗百科
少数 小数
少数 小数-WordSense Dictionary 少数 spelling, hyphenation, synonyms, translations, meanings & definitions 小数点以下の桁数を指定して数値を表示する → Visual Basic のサンプルに切り替える 目次 四捨五入して小数第2位までを表示する 四捨五入して小数第3位までを表示する 0を補って小数第2位までを表示する 補間文字列を使った四捨五入で小数第2位



少数民族分布最多的省 少数民族分布最多的省 常识问答 问答1000
C#で小数点以下の桁数を指定して文字列表示を行う方法を紹介したいと思います。 小数点以下を切り捨て & 文字表示 桁数を指定 & 文字表示 整数部をゼロ埋め & 桁数指定 指定桁以下の時はゼロを付けない 余談小数点文字列をdouble型に変換する 参考 小数点以下を切り捨て & 文字表少数工作室 我们用设计和科技帮助品牌成长, 让他们实现最大的潜力 与别人不同我们从开发、视觉、用户体验等角度分析需求,量身定制方案 01 品牌形象设计 让你的企业有自己的个性在用户心目中脱颖而出 01 品牌形象设计 让你的企业有自己的个性在用户Python で numpylinspace () メソッドを使用して浮動小数点数の範囲を取得する numpyarange () メソッドのような numpylinspace () メソッドは、 start 値から stop 値までの値のシーケンスを返します。 step 引数の代わりに、 numpylinspace () メソッドは num 引数を取ります
看護学校の受験問題には、 いくつか出題されるパターンが決まっています。 その中でも、 √(ルート)の「整数部分」と「小数部分」 を聞かれることも多いです。 当看護予備校でも、 毎年学生様にこの部分は確実に 理解してもらっています。 それだけ落としたくない問題でもあります。少数とは 少数とは、文字通り「数が少ないこと」を表す言葉です。 「多数」の反対語になります。 具体的な使い方としては、「少数精鋭」「少数意見」「少数民族」などがあります。 少数という表記を使う場合には、具体的な数字を表すわけではなく小数の掛け算の手順としては以下の通り。 小数点を無視して整数の掛け算として解く 小数点以下の桁数に応じて答えの小数点を移動させる たとえば 252× 31 252 × 31 の場合。 小数点を無視して整数として計算すると、 252× 31=7812 252 × 31 = 7812 小数点
基本 小数 小数とは 小数は、1よりも小さい数字を表す時に便利な数字です。1を10個に分けたうちの1個分を「01」、1を100個に分けたうちの1個分を「001」と表します。 ケタは「小数第1位」や「小数第2位」といったように表し、分数を使って表すこともできます。算数3年生「小数」のプリントです。 「小数の表し方」 「小数の意味・大きさ比べ・単位の変換」 「小数のたし算とひき算小数 ⇒ 小数点を付けた数。01や314など。1より小さく0より大きな数を表記できる 小数の意味は下記が参考になります。 小数とは?1分でわかる意味、整数との違い、小数点、割り算と掛け算の方法 整数と負の数の関係 整数は負の数を含みます。



中国少数民族分布简表 民族分布 中国民族网手机版



两会花絮 人大闭幕少数民族代表挥手告别 中新网
小学生|算数|小数の無料問題集一覧|おかわりドリル このページは、 小数の問題集を一覧で確認できる ページです。 ぴよ校長 いろいろな「小数」の問題を集めているよ! 学年別に問題をまとめているので、学習したい学年の問題を解いてみて下さいFree multilingual online dictionary and synonyms database Woxikon / English dictionary / 少数 JA Japanese dictionary 少数 C言語 入門 %fとfloatを使った小数の計算 C言語でfloatを使いたい人 C言語でfloatを使いたいな小数の計算ができるみたいだけど、どうやって使うんだろう🤔 この悩みを解決します。 過去に小数を使わない計算方法を解説したので、まだ見ていない方は



少数民族少女库存照片 图片包括有少数民族 敬慕 童年 相当 青年时期 少年 女性 年轻



藏族服饰少数民族服装图片 旗袍网
Few is also a pronoun Doctors work an average of 90 hours a week, while a few are on call for up to 1 hours 医者は平均週に90時間働くが、その一方で最高1時間も待機する医者も少数いる. Few is also a quantifier There are many ways eggs can be prepared;小数÷小数の割り算の問題集です。 あまりが出る問題とあまりが出ない問題、両方を含みます。 小数の割り算ならではの「小数点の処理」に慣れるのにおすすめです。 問題をランダムで生成することができ、答えの表示・非表示も切り替えられます整数部分と小数部分の意味と例題 レベル ★ 基礎 式の計算 更新日時 整数部分と小数部分の定義と定番の問題2問を解説します。 目次 整数部分と小数部分 分数やルートを含む式の整数部分,小数部分 式の値を計算する問題



中国55个少数民族和少数民族主要聚居地 中国55个少数民族和少数民族主要聚居地在哪里 最美旅行 旅游景点大全



3
小数的读法和写法,填空 102是 位小数,表示 分之 ; 5是 位小数,表示 分之 ; 是 位小数,表示 分之,一,十 二,一 十 五,三 千 八,复习,你会做吗 104的计数单位是 , 它有 个这样的计数单位; 2,一课资料网ekdoccom少数×少数 掛け算 point少数の掛け算は、小数点以下のケタ数を合計して小数点を付けましょう!例えば)2.3 ×1.45 の場合2.3 ×1.45 ケタの数が1ケタと2ケタなのでケタ数の合計は、3ケタよってケタ数を合わせた場所に小数点を動画一覧や問題のプリントアウトはこちらをご利用ください。ホームページ → http//19chtv/ Twitter→ https//twittercom/haichi_toaru



少数民族 多民族国家中除主体民族以外的民族 搜狗百科



少数服从多数就是耍流氓 凭什么少数要被多数代表 知乎
少数 translation in Japanese English Reverso dictionary, see also '少数',少数の',少数派',少数民族居住地', examples, definition, conjugationInformation and translations of 少数 in the most comprehensive dictionary definitions resource on5年算数 小数のわり算 整数÷小数 小数÷小数 子どもの学習支援 by いっちに算数 スマホ版 5年「小数÷小数」の勉強は、答えの小数点の位置を間違えることが多いです。 特にあまりがある小数のわり算は、小数点のつけかたがわからなくなるお子さんが多いので、「なぜ、こういう計算になるの



少数意见 Wikiwand



韩网热议中国少数民族明星 原来刘诗诗 关晓彤 蒋欣都是非汉族 腾讯新闻
自然對數的底 e = {\displaystyle e=\dots } 虛數單位 i = − 1 {\displaystyle i= {\sqrt {1}}} 無窮大 ∞ {\displaystyle \infty } 小数 ,是 實数 的一种特殊的表现形式。 所有 分数 都可以表示成小数,小数中的圆点叫做 小数点 ,它是一个小数的 整数 部分和



少数民族群众唱支山歌给党听 黄晓海



中国55个少数民族和少数民族主要聚居地 中国55个少数民族和少数民族主要聚居地在哪里 最美旅行 旅游景点大全



西昌市积极探索少数民族地区政务公开新路径 进展成效 中国政府网



图1 7 少数民族人口比重 10年 人口统计数据 联合国儿童基金会驻华办事处 保护儿童权利 母乳喂养 地震救灾



少数民族儿童服装 报价行情 排行 品牌 参数 怎么样 图片 商家 苏宁易购



56个少数民族的服饰图片 Traditional Outfits Chinese Traditional Clothing Chinese Traditional Clothes



小学生向け 算数 プリント 少数かけ算のプリント 整数 少数 学習塾 Step By Step



少数民族分布最多的省 少数民族分布最多的省 常识问答 问答1000



广西世居的少数民族 知乎



Meaning Does 少数民族exclusively Refer To The 55 Chinese Ethnic Minorities Chinese Language Stack Exchange



中国少数民族儿童状况 Unicef 中国



徐州拐卖少数民族妇女 这能不能发给境外势力跟种族灭绝扯上点关系 R China Irl



2



海评面 海外看丁真 看见了中国少数民族经济发展



中国古代少数民族的变迁 史海钩沉 嘻嘻网



当少数民族摄影师将镜头对准故乡 通往故乡的路 也通往世界 钟明曦



西南少数民族的女孩编辑类图片 图片包括有男人 年轻 正方形 传统 汉语 女孩 中国



中国少数民族最多的省 云南25个少数民族 大学生村官 中国青年网



为什么有些少数民族的姓氏和汉族一样 他们与汉族姓氏有何联系 汉姓



少数群体 联合国



新疆地方政府强逼少数民族过春节 普通话主页



云南 少数民族儿童服饰



神韵艺术团 少数民族衣冠漫谈 中文简体



中国少数民族语言政策出现倒退讯号 Human Rights Watch



回族



少数民族刺绣花边 少数民族刺绣花边图片 价格 品牌 评价和少数民族刺绣花边销量排行榜



少数民族的传统节日有哪些 五十六个民族五十六个家



学习进行时丨习近平与少数民族群众的温情瞬间 新华网



少数民族代表和委员们的 民族风 今日中国



特鲁多赢得加拿大选举再组建少数派政府 自由党 贾斯汀 特鲁多 大纪元



云南少数民族的民族礼俗禁忌千万别 Ldquo 触碰 Rdquo 文史谷



中英双语话中国民风民俗第77期 少数民族地区的自治 中外文化 双语阅读 可可英语



S9nkee S8fto M



少数民族图片 高清少数民族摄影照片 图片之家



黔南师院第六届少数民族文化艺术节开幕



父母都非少数民族 孩子能改成少数民族吗 能 不过有三点要注意 腾讯新闻



人权高专办 少数群体问题特别报告员



云南25个少数民族习俗录 涨姿势了 教育频道 手机搜狐



10 中国少数民族ideas Chinese Crafts European Costumes Chinese Language Classroom



两会花絮 少数民族代表 委员头饰抢眼 中新网



对少数民族服装文化的思考与焦虑 少数民族服饰定制厂家 民族服装公司 霓裳民族服饰



德国小哥喜欢中国少数民族走进山村拍短视频收获大量粉丝 Youtube



少数民族模特大赛三甲亮相中天未来方舟科技馆 中新网



少数载流子寿命 搜狗百科



在舞蹈室练习古典芭蕾的少数少女库存图片 图片包括有布琼布拉 颜色 童年 女演员 胡言乱语的



少数民族卡通形象png图片素材下载 少数民族png 熊猫办公



少数民族模特大赛三甲亮相中天未来方舟科技馆 中新网



鉴往知来丨跟着总书记学历史 脱贫 一个民族都不能少



云南 少数民族儿童服饰



中国古代少数民族的变迁 史海钩沉 嘻嘻网



中国少数民族 中国除汉族以外的民族 搜狗百科



这些少数民族高官你认识吗



网络民议 未命名公众号 未命名群体 未命名的爱 中国高校性少数社团公众号遭批量永封 中国数字时代



こどもプリント 少数 少数の筆算 小学5年生 無料プリント



云南少数民族



Procreate 头像绘制指南 少数派 Anime Art Procreate



1



云南少数民族旅游如何玩得更嗨 知乎



少数民族图片素材 免费少数民族png设计图片大全 图精灵



少数民族少女by Lu Shen On Artnet



少数民族 维基百科 自由的百科全书



云南十三届全国人大代表少数民族超五成 大公资讯 大公网



暑假工不招少数民族 中国当今是否也有民族歧视 腾讯新闻



Ucadrfozfvwarm



少数民族图片 少数民族素材 少数民族高清图片 摄图网图片下载



少数民族图案 少数民族图案素材 少数民族图案模板下载 众图网



台湾少数民族 名词解释 搜狗百科



父母都非少数民族 孩子能改成少数民族吗 能 不过有三点要注意 腾讯新闻



内蒙古双语教学争议与中国少数民族政策的微妙变化 c News 中文



白族的风俗 五花八门的少数民族 源自洱海地区



抖音超火的少数民族服装特效下载 抖音超火的少数民族服装特效软件app下载v 2 0 游戏鸟手游网



两会美丽的少数民族服饰你能认出几个 高清图集 新浪网



越南北部少数民族编辑类照片 图片包括有少数民族 北部 街道 纵向 子项 越南 五颜六色



少数民族少女 图品汇



第五届全国少数民族文艺会演 筑梦边关 荣获剧目金奖 军旅文化大视野 Youtube



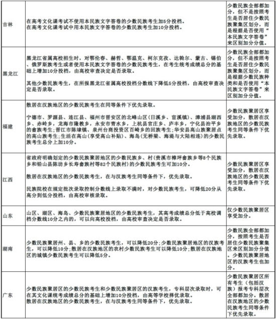
全国各省份少数民族高考加分政策汇总 新浪教育 新浪网



少数民族卡通头像设计平面广告素材免费下载 图片编号 六图网



真理与少数人的悖论 Oldj S Blog



东北少数民族中国革命贡献实录与研究 曹萌 张凤春 Amazon Com Books



支付宝公益平台 以公益的方式 为世界带来更多平等的机会



桂林少数民族有哪些 姚姗姗导游旅行足迹



云南美女超多的少数民族 因为这个原因 让汉族男子不敢靠近 雪花新闻



惊爆新疆百万男配对计划强制少数民族妇女1年陪睡36天独家分析 实为惊天灭族配种 澳洲新闻 Ezoz



桂林少数民族有哪些 姚姗姗导游旅行足迹



少数民族分布最多的省 少数民族分布最多的省 常识问答 问答1000



模范少数族裔 对亚裔美国人意味着什么 一 纽约时报中文网



少数民族的传统节日有哪些 五十六个民族五十六个家



少数民族服饰 China Minority Costumes 梦里休闲



新tizzy T Feat Vava Jony J 布瑞吉 黄旭 少数派报告 Official Lyric Video Youtube



徐州拐卖少数民族妇女 这能不能发给境外势力跟种族灭绝扯上点关系 R China Irl



少数民族图片 高清少数民族摄影照片 图片之家



习近平没事找事加速同化 模范少数民族 被逼得不再 模范



越南北部少数民族编辑类库存照片 图片包括有五颜六色 北部 子项 街道 种族 越南 少数民族



我国少数民族服装造型分析 少数民族服饰定制厂家 民族服装公司 霓裳民族服饰
No comments: